随着每次的面试,你是否有这么一种经历:在回答问题时大脑飞速运转,明明会这些内容,但是思绪杂乱,脑海中的知识无法聚集的感觉,这就是我们遇到的第一道技术壁垒。你不是输在能力上,而是输在记忆与整理的效率上。
我整理博客内容,凝练成一份直击考点的面试“求生”指南,同时根据此目录进行后续的查漏补缺。

掌握基础的内存布局,到对象分配,“判断对象已死”,垃圾回收算法,类加载机制,编译原理以及一些JVM参数的调优,监控指令与掌握 CPU、内存、线程异常分析的手段
问的最多的模块,学好并发,面遍天下
面大厂必备模块,后续在更新刷题记录
市面上 90% 都使用 mysql,学会使用后,还要掌握其实现机制的原理,生产中的问题大部分都是没有掌握其原理,这是必不可少的。
Redis
学会用,学会怎么用
MQ
ES
分布式汇总,后续在补充文章吧

限流

分布式事务
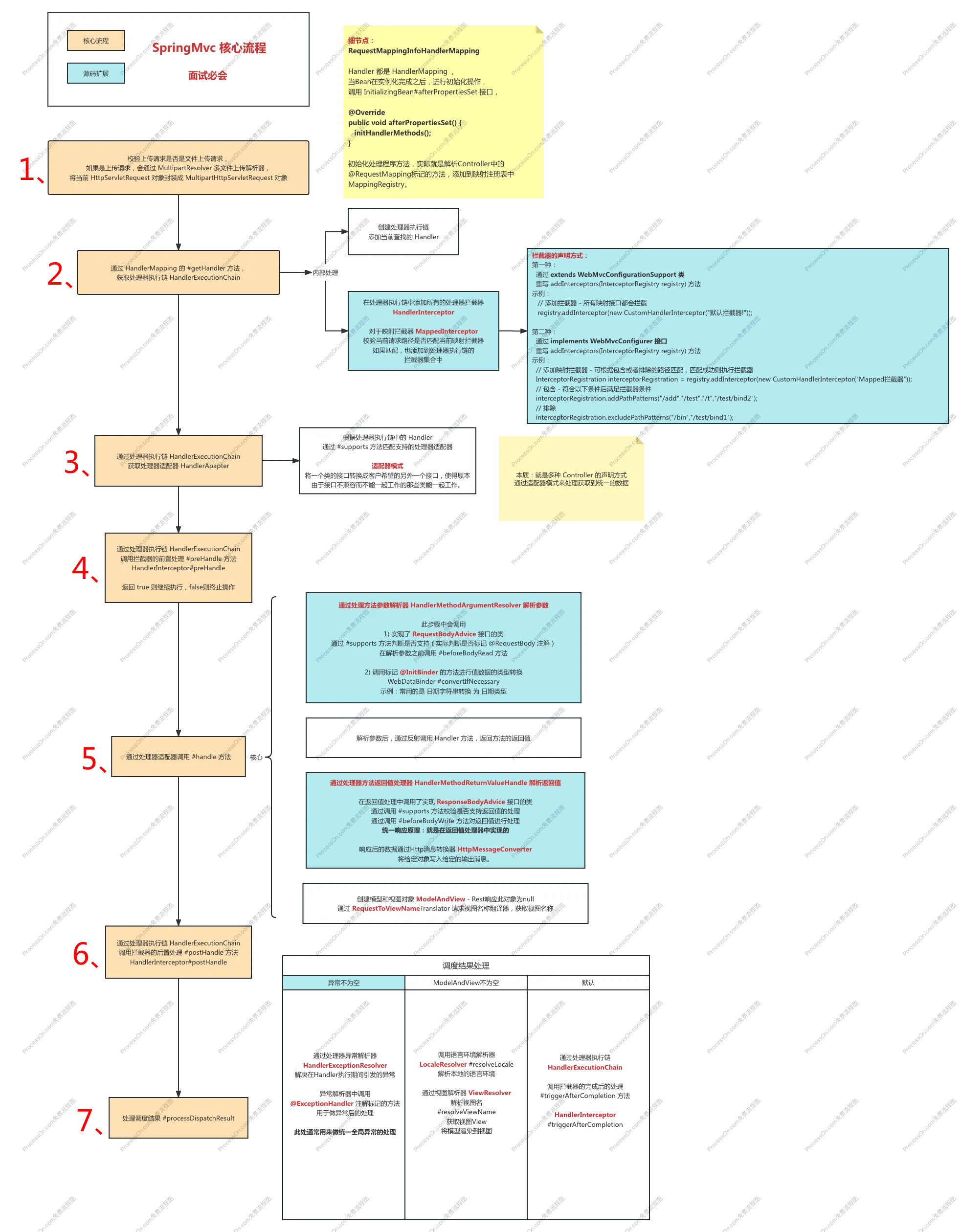
对于源码的掌握,我更加的了然于胸,开始学习的时候,还没开始写博客,都是做思维导图和流程图居多,后续在整理成博客文章,此处直接晒图,看图捋一遍过程,也相当于复习了
Spring IOC 全生命周期流程

Spring AOP & 事务执行流程

Spring MVC 源码调用过程

Spring MVC 核心执行流程

Mybatis 启动流程分析

Mybatis 执行流程分析

Nacos


本文作者:柳始恭
本文链接:
版权声明:本博客所有文章除特别声明外,均采用 BY-NC-SA 许可协议。转载请注明出处!